• Skip to main content
  • Skip to search
  • Skip to footer
Cadence Home
  • This search text may be transcribed, used, stored, or accessed by our third-party service providers per our Cookie Policy and Privacy Policy.

  1. Community Forums
  2. AWR Design Environment
  3. Pierce oscillator oscillates in LTspice but not in AWR

Stats

  • State Not Answered
  • Replies 1
  • Subscribers 19
  • Views 280
  • Members are here 0

Pierce oscillator oscillates in LTspice but not in AWR

MS20260203412
MS20260203412 1 month ago

Hi,

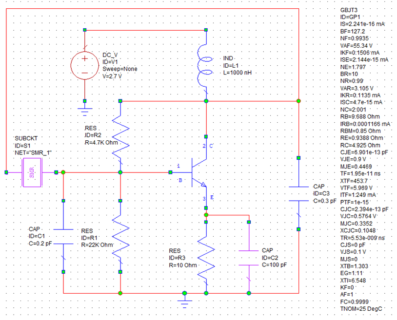
I have a Pierce oscillator that works correctly in LTspice (stable oscillation at the resonant frequency of 1.97 GHz in transient simulation), but when I simulate the same circuit in AWR Microwave Office, it doesn't oscillate. 

BFR92P transistor was used in LTspice, but the exact transistor is not available in AWR. So, I used a built-in AWR BJT transistor and tuned its parameter to match the original device. 

All component values and biasing are the same in both simulators.

Are there specific AWR settings (transient, noise, initial conditions, or anything else) required to start oscillation?

Thank you

  • Cancel
  • Sign in to reply
Parents
  • OscPn
    0 OscPn 1 month ago

    - AWR oscillators are simulated using elements like OSCAPROBE and OSCNOISE for large-signal oscillator analysis and noise computation.
    - OSCAPROBE initiates the simulation and is modeled as an ideal source in series with an ideal impedance element, presenting an open circuit at frequencies other than the fundamental frequency of oscillation.
    - Key parameters for OSCAPROBE include initial guess at oscillation frequency, frequency range, maximum number of frequency points, and convergence parameters.

    I suggest check the AWR Examples (File > Open Example...) and look for Oscillator examples.

    • Cancel
    • Vote Up 0 Vote Down
    • Sign in to reply
    • Verify Answer
    • Cancel
Reply
  • OscPn
    0 OscPn 1 month ago

    - AWR oscillators are simulated using elements like OSCAPROBE and OSCNOISE for large-signal oscillator analysis and noise computation.
    - OSCAPROBE initiates the simulation and is modeled as an ideal source in series with an ideal impedance element, presenting an open circuit at frequencies other than the fundamental frequency of oscillation.
    - Key parameters for OSCAPROBE include initial guess at oscillation frequency, frequency range, maximum number of frequency points, and convergence parameters.

    I suggest check the AWR Examples (File > Open Example...) and look for Oscillator examples.

    • Cancel
    • Vote Up 0 Vote Down
    • Sign in to reply
    • Verify Answer
    • Cancel
Children
No Data

Community Guidelines

The Cadence Design Communities support Cadence users and technologists interacting to exchange ideas, news, technical information, and best practices to solve problems and get the most from Cadence technology. The community is open to everyone, and to provide the most value, we require participants to follow our Community Guidelines that facilitate a quality exchange of ideas and information. By accessing, contributing, using or downloading any materials from the site, you agree to be bound by the full Community Guidelines.

© 2026 Cadence Design Systems, Inc. All Rights Reserved.

  • Terms of Use
  • Privacy
  • Cookie Policy
  • US Trademarks
  • Do Not Sell or Share My Personal Information