• Skip to main content
  • Skip to search
  • Skip to footer
Cadence Home
  • This search text may be transcribed, used, stored, or accessed by our third-party service providers per our Cookie Policy and Privacy Policy.

  1. Blogs
  2. Data Center
  3. Data Center Operations, DCIM, and Monitoring
Vinod Khera
Vinod Khera

Community Member

Blog Activity
Options
  • Subscribe by email
  • More
  • Cancel
CDNS - RequestDemo

Try Cadence Software for your next design!

Free Trials
data center
Data Center Operations
DCIM Software
Cadence Reality Digital Twin Platform
BMS

Data Center Operations, DCIM, and Monitoring

18 Feb 2026 • 7 minute read

In today’s digital world, data centers underpin cloud services, streaming, enterprise apps, and e-commerce. Keeping them operational around the clock is complex. Even brief outages can disrupt operations and lead to significant losses. According to data, outages remain a constant threat: in 2020, 78% of operators experienced IT outages, with two-thirds believing these incidents could have been prevented. The real challenge in keeping them operational 24/7 lies in deploying the changes; most failures are caused by changes that weren't properly tested, rather than random failures.

Traditional tools like data center infrastructure management (DCIM) or building management systems (BMS) excel at telling operators what is happening, but not what will happen if the changes are made. That’s where the new technology steps in, pairing real-time telemetry with physics-based digital twins for AI workloads. It enables teams to run ‘what-if’ scenarios and simulate risk before deploying changes. The result? More reliable data centers, improved capacity utilization, and measurable efficiency gains without sacrificing uptime.

Data Center Operations Explained

Modern data center operations require continuous control of fundamental physical constraints, such as power, cooling, space, and connectivity. These constraints must be managed amid continuous changes in hardware, workloads, evolving thermal loads, and seasonal environmental variations. Outages are less about random failure and more about untested change.

At the center of daily operations is the network operations center (NOC), which consolidates telemetry from thousands of sensors, such as temperature, humidity, pressure, power distribution unit (PDU) load, branch circuit currents, CRAH/CRAC status, and, increasingly, GPU/server inlet data to maintain situational awareness and act fast. Speed matters. Remote hands teams close the loop between digital monitoring and physical reality, catching minor but critical issues such as missing blanking panels, cable placement, or misaligned tiles that often drive risk.

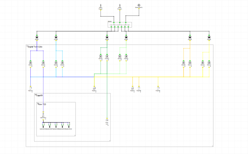
Modern telemetry integration, enabled by the Cadence Data Center solutions, brings structure and clarity to raw sensor data. Engineers can visualize control logic with the control view canvas. The entire power network can also be connected to show single-line diagrams, remote power panel (RPP) and PDU schedules, breaker overloads, and phase balance.

DCIM Software vs BMS: What’s the Difference?

To manage the complex environment in data centers, operators typically rely on two distinct software stacks: BMS and DCIM software. While they often overlap, they serve fundamentally different purposes.

A BMS supervises facility-level systems, including cooling plants, chilled water loops, CRAHs, pumps, electrical switchgear, UPS, and environmental alarm thresholds. Its mandate is to ensure a stable building environment. It excels at identifying equipment-level deviations, such as fan failures, temperature excursions, and unexpected pressure drops. Key functions of BMS include:

  • Energy management
  • Environmental control
  • Security and safety

DCIM software, in contrast, is IT-centric. It provides visibility into rack layouts, asset inventories, power chains, environmental data overlays, space utilization, port connectivity, and workflow management. DCIM’s strength lies in mapping how IT systems consume the facility’s resources and highlighting constraints in space, power, or cooling availability. Key benefits of DCIM are:

  • Providing real-time updates on power, cooling, and environmental factors.
  • Analyzing operational data to optimize resource use, identify inefficiencies, and suggest improvements.
  • Detecting anomalies through predictive analytics.
  • Managing current capacity while forecasting future needs to ensure data centers remain scalable and efficient.

Where Both Fall Short?

Both DCIM and BMS systems are indispensable, but they share a limitation: they monitor rather than predict. They describe the past and present; they do not simulate the future. They measure conditions, but they do not model physics. Neither of them answers questions like:

  • Whether installing a 30kW AI server will cause recirculation?
  • What will happen if we deploy this new AI rack here?
  • Will the airflow collapse if this CRAH fails?
  • Will increasing setpoints improve PUE without risk?

The industry is addressing this gap using physics-based digital twins, such as the Cadence Reality Digital Twin Platform.

Capacity Planning in the AI Era: From Heuristics to Physics

Capacity planning is more than counting RUs and breakers. It’s the engineering discipline of ensuring space, power, cooling, and connectivity to support future business demands, especially bursty, thermally steep AI workloads. Electrical headroom alone does not guarantee thermal headroom; airflow paths, recirculation, and transient behavior determine whether a theoretically “available” slot can safely support a high-power device.

Here, a CFD-backed digital twin, such as Cadence Reality Digital Twin Platform, converts capacity planning into an engineering exercise. It enables planners to place proposed devices (from the Reality DC Elements library of 14K+ calibrated items) into a 3D facility model and run what-if scenarios to visualize inlet maps, flow vectors, pressure differentials, and risk overlays. Decisions move from guesswork to evidence. Practical advantages include:

  • Right‑fit placement for AI racks based on temperature and ΔP envelopes rather than just free RUs—reducing downstream hotspots.
  • Rack‑level risk scoring during maintenance or redundancy reductions—minimizing “unknown unknowns.”
  • Capacity reclamation by finding zones with real thermal headroom that conventional dashboards might misclassify as exhausted.

Organizations using this approach have documented double-digit improvements in energy efficiency and availability, along with reclaimed capacity.

Incident and Change Management

Incidents and changes are deeply interconnected in data center operations. Industry data shows many major outages stem not from component failures but from change, including hardware deployments, cable moves, firmware updates, or cooling adjustments that alter airflow or loading in unintended ways.

Effective incident response relies on rapid detection, clear triage, and coordinated recovery. Yet the best incident strategy is one that reduces the need for incidents in the first place. Predictive simulation enables this shift. Instead of relying on experience or heuristics, operators can test changes inside a high-fidelity digital twin and observe their effects before implementation.

The Cadence Reality Digital Twin Platform provides a shared, causal model that explains “why” behaviors occur. Using the twin, operators can replay and predict thermal and electrical effects to stabilize faster.

Simulation transforms change management from reactive and risk-prone into proactive, evidence-based, and predictable.

Predictive Maintenance and Energy Monitoring

DCIM energy monitoring is a key component of both sustainability and operational efficiency. It provides detailed visibility into power consumption throughout the facility, from the main utility feed down to individual servers. This granular data helps identify "ghost servers" (idle equipment consuming power) and inefficient cooling practices. By understanding precisely where energy is being used, operators can optimize power distribution, improve their power usage effectiveness (PUE) ratio, and significantly reduce operational costs.

Maintenance practices are also evolving; rather than time-based or reactive repairs, data center operations increasingly depend on predictive maintenance, which uses simulation and data analytics to anticipate failures. A digital twin can replicate the impact of cooling unit outages, airflow disruptions, or supply temperature adjustments. Operators can identify which racks become thermally exposed to a CRAH failure or how containment alterations influence bypass airflow. This insight allows operators to plan interventions without jeopardizing uptime, even in high-density environments.

Real-world results are compelling. Case studies report 30-40% reductions in power consumption and significant improvements in PUE. Predictive modeling ensures that decisions improve efficiency and maintain operational safety.

Simulate First, Then Deploy

Dashboards, alarms, and historical reports remain essential; they anchor awareness and compliance. But in AI-driven facilities, they cannot predict the outcomes of tomorrow’s changes. The operating principle for reliable, sustainable data center management is simple: Don’t deploy change and then observe risk; simulate risk, then deploy change. This mindset underpins higher availability, cleaner change windows, and a steadier path to sustainability targets.

The Cadence Reality Digital Twin Platform represents the evolution of DCIM in the AI era. By integrating real-time telemetry, asset data, and computational fluid dynamics, it enables operators to understand not just what their environment is doing, but what it will do next. This shift from observation to prediction transforms operational reliability, capacity utilization, energy efficiency, and change safety.

See How Your Data Center Will Perform Before You Build or Modify It

Planning a new data center or scaling an existing facility for higher rack densities, liquid cooling, or changing workloads? Connect with Cadence for a data center design assessment or live product demo. Our collaborative approach helps you visualize airflow patterns, uncover thermal risk zones, assess cooling effectiveness, and understand capacity constraints—so you can make confident, data-driven decisions earlier in the design process.

Discover Cadence Data Center Solutions

  • Cadence Reality Digital Twin Platform to simulate and optimize data center behavior across both design and operational phases.
  • Cadence Celsius Studio to analyze and manage thermal performance from the rack level up to the whole facility.

Read More

  • Data Center Design and Planning
  • Data Center Cooling: Thermal Management, CFD, and Liquid Cooling for AI Workloads
  • What Is Power Usage Effectiveness (PUE) in Data Centers?
  • AI, GPU, and HPC Data Centers: The Infrastructure Behind Modern AI
  • Choosing the Right Data Center Strategy: Colocation vs Hyperscale vs Enterprise

CDNS - RequestDemo

Have a question? Need more information?

Contact Us

© 2026 Cadence Design Systems, Inc. All Rights Reserved.

  • Terms of Use
  • Privacy
  • Cookie Policy
  • US Trademarks
  • Do Not Sell or Share My Personal Information